在加密货币世界中,山寨币的出现并不罕见。这些山寨币通常是以在市场上热门的项目为借口,试图吸引投资者的注意并获取利益。然而,他们往往缺乏真正的技术或可行的商业模型,其目的是欺骗和诈骗投资者的资金。
近期,借由马斯克推出的 Grok xAI 的热度,一个名为 GROK 的项目自11月4日推出代币后,其代币价格疯狂上涨。11月13日,链上分析师 ZachXBT 发推指出该项目为诈骗项目,因为其项目推特账号曾被不同的诈骗项目使用过。随后其代币价格下跌超过50%。

https://eagleeye.space/detail/grok
识别和避免山寨币陷阱需要投资者保持警惕并进行充分的尽职调查,今天,我们将教大家通过 Beosin 旗下 EagleEye 平台识别类似的骗局陷阱,同时使用 Beosin KYT 反洗钱平台带你对 GROK 代币交易相关地址的资金流向进行分析。
1. 借助热点与网络效应
马斯克作为知名的企业家,其推出的任何项目都会引起媒体和社交媒体的关注。GROK项目巧妙地利用了马斯克的声誉和影响力,将自己与他的项目联系起来,以吸引更多的关注和投资。
首先第一步,GROK借助AI概念和马斯克刚刚推出的Grok xAI,在社交媒体平台上受到很多加密用户的关注。

GROK项目方宣称自己是一个"meme"项目,让大家相信参与该项目的交易将会带来高额回报。这种宣传手法可以激发人们的兴趣和投机心理,使他们盲目地进行交易,而不经过充分的研究和分析。

2. 低流动性拉盘
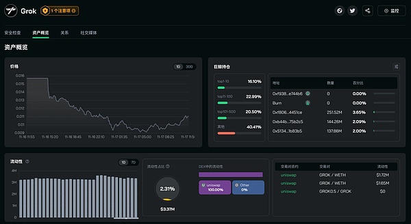
查询GROK代币部署者的链上信息,我们可以发现该部署者最开始只在Uniswap V2部署了50.16亿枚GROK和1个ETH的交易池子:

交易哈希: https://etherscan.io/tx/0xeb5bacee0076e37e8da26214c68c6610416d49f9bda50949462b00f0dfaac1da
随后在开盘后的1分钟内,多个风险地址大量购买GROK代币。
地址1: 0x1cC121404730515a7Ab84EB1252704dAD4b93774
交易哈希: https://etherscan.io/tx/0x48d5d48f2c28dc4235eea30ecf8f0f2b0a2a723498438a5602294df64a2a47bf
该地址在开盘后的35秒内购买了101,111,968枚GROK,目前价值$1,005,744。我们用 Beosin KYT 反洗钱分析平台发现,该地址资金来源于之前的诈骗项目和赌博平台,属于风险地址。


Beosin KYT反洗钱分析平台
地址2: 0x9d898899d5136763d26cef393451b0296e28359f
交易哈希:
https://etherscan.io/tx/0xd31f599b65633982823c729a0920e47f3dde563abcc1aac9b961ff8e67ecb689
该地址也是在开盘后的35秒就购买了138,000,000枚GROK,目前价值$1,371,173。使用 Beosin KYT 反洗钱分析平台可以发现,该地址资金来源于赌博平台,有大量的资金转移,属于风险地址。


Beosin KYT反洗钱分析平台
其它在GROK开盘2分钟内就进行大额购买的风险地址:
0xa773520d856e640d12f9aa0cfcefe944a14bdead
0xd2d53711910812d71b35fc72a45f71a95e5522b8
0x6a9c69aa3b6c373945fb37e795c6a5fdd4fcbe54
0xd2d53711910812d71b35fc72a45f71a95e5522b8
为了防止成为山寨骗局的受害者,用户和投资者在选择投资项目时应保持谨慎。用户应该对研项目的背景和开发团队进行调查,评估项目的风险和潜在收益,并使用可靠的信息来源评估项目的安全性。
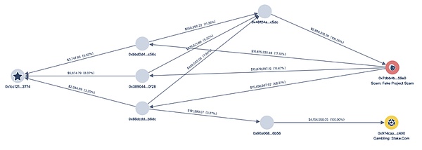
1. 查询项目关系
以GROK为例,EagleEye会对项目关系进行分析,显示GROK与Dione Protocol有相同的巨鲸,如下图所示。

https://eagleeye.space/relation/grok
查看该巨鲸(0x5ED639EB11D3936828bC2F615cBc46102225aC6b)的操作,我们可以发现它从11月4日起就一直在累计GROK代币,目前持有超过1%的GROK代币。

2. 查询关键地址风险
用户通过项目关系锁定相关地址后,可使用EagleEye对相关地址进行风险查询。以上述巨鲸为例,该地址曾经与黑地址进行过资金往来。

黑地址一般为混币器地址、被标记为诈骗/钓鱼的地址。如果某项目的相关地址涉及黑地址,用户应小心交互。
3. 关注可信资源与最新信息
查看项目是否有审计报告,团队是否公开,项目资料是否详细。关注社区和社交媒体动态,以及时更新对项目的可靠性和安全性的评级。项目缺乏透明度是一个警示信号,投资者应该要求详细的信息,并确保项目方能够提供清晰的回答。

GROK无代码审计
4. 是否有假借热门项目
山寨币通常会试图与市场上热门的项目联系起来,以吸引投资者的眼球。他们可能使用相似的名字、标志或宣传语来创造与知名项目的关联。然而,这种关联可能是虚假的,投资者需要仔细核实项目的真实性。
5. 警惕社交媒体宣传
山寨币项目可能通过社交媒体平台进行大规模宣传,试图制造热度和引起投资者的兴趣。然而,投资者需要保持冷静,不要被宣传所蒙骗,而是基于实际的研究和调查做出决策。
总结
骗局总是在不停变化,因此保持谨慎并了解详尽的项目情况非常重要。如果用户对某个项目或机会不确定,建议通过上述方式对项目和相关地址进行分析,充分了解风险后小心参与。
声明:本文由入驻金色财经的作者撰写,观点仅代表作者本人,绝不代表金色财经赞同其观点或证实其描述。
提示:投资有风险,入市须谨慎。本资讯不作为投资理财建议。
金色财经 善欧巴
Foresight News
链捕手
IOSG Ventures
BlockFit
华尔街见闻
