作者:蔡鹏程

HashKey敲钟现场,右五为肖风
1998年,37岁的深圳证管办(现深圳监管局)副主任肖风选择辞官下海。当他接过博时基金总经理的任命书时,手里握着的是中国资本市场首批十张公募基金牌照之一。那一年,博时与南方、国泰、华夏等十家同行一起,共同拉开了中国公募基金行业的序幕。
26年后,当这位金融老兵站在港交所门前,这次手握的是一叠通往加密金融新世界的合规通行证——从1号牌(证券交易)、7号牌(自动化交易服务)到VATP(虚拟资产交易平台)牌照。主角变成了HashKey,一家试图将加密金融装进合规笼子里的致力于全球数字资产服务的金融集团。
在中国金融史上,很少有人能像肖风一样,既具备监管机构背景,又完整亲历了传统资本市场的草莽时代和加密数字资产的狂野生长。
在递交招股书后,有“中国区块链教父”之称的HashKey Group董事长兼CEO肖风博士接受了巴伦中文网的独家专访。
在肖风看来,“野蛮生长的丛林时代结束了。”随着各国监管加速落地,离岸模式将逐步式微,合规是唯一的通行证。
基于这一终局判断,HashKey从2018年——香港地区尚未有明确监管法规之时即坚定地选择了合规这条“窄门”。这意味着它必须主动放弃离岸交易所那般“轻资产、快赚钱”的流量红利,转而背负起沉重的监管成本与合规义务。招股书透露,2025年前6个月,合规成本估计约为1.3亿港元。平均每个月的合规成本超2000万港元。
但这还不是全部。在肖风的棋局里,合规只是生存的底线,他真正的野心在于对商业模式的重构——绝不甘心只做一家简单的撮合交易所,而是要利用分布式账本这套新记账方法,尝试构建一套类似于数字现金交易清算结算模式的“加密金融基础设施”。
肖风回忆,在创办HashKey前,他深入研究了全世界多家主要股票交易所,结论是,几乎每一家大型交易所的营收,交易撮合业务仅占其不到一半。
招股书勾勒了出这家数字资产集团的业务全貌:一套涵盖交易促成、链上服务及资产管理的复合体系,交易业务仍是其业务核心,在香港的11张牌照市场中占据约75%的份额。另外两条战线——链上服务板块掌管着290亿港元的质押资产;资管业务方面,自成立以来的管理规模达78亿港元。
不过,近三年来的营收表现显示出,其尚未完全逃脱加密市场剧烈的周期律,增长曲线呈现出一定的高贝塔特征。

数据来源:HashKey招股书
另一个略显反常的迹象是,该公司营收呈倍数增长,但其仍未摆脱亏损。除去高昂的合规成本,研发投入之巨也是重要原因。2024年,HashKey的研发支出达到5.56亿港元,占营收比重高达77.1%。这一比例远超互联网平台,甚至高于许多硬科技上市公司。
此举背后的原因仍然是,肖风没有把HashKey仅仅当作一个交易柜台,而是在试图构建一套基于分布式记账方法的新型金融基础设施。大量资金由此被填入了区块链底层设施(如L2网络HashKey Chain)及相关系统能力的研发中。
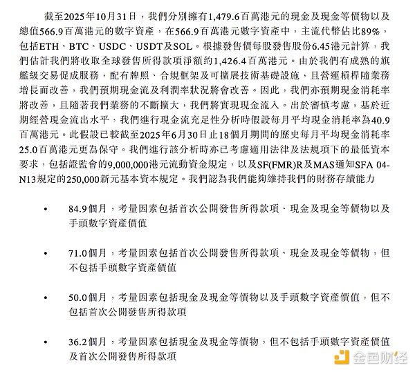
肖风否认上市的选择源于亏损或者现金流问题。对于后者,招股书写到:截至2025年10月31日,公司账面持有约14.80亿港元现金及约5.67亿港元数字资产。即便剔除数字资产及IPO募资,现有现金足以支撑公司按月均4000万港元的现金消耗率持续运营36.2个月。
“明年下半年”是肖风在专访中多次提到的关键节点,也被视作是推动HashKey上市的最大动力。这个时间划分来源于Coinbase和纳斯达克都宣称明年下半年,计划在美国推出代币化股票交易服务。
肖风在此处展现出了作为“区块链教父”的宏观视野。在他看来,2026年下半年是新旧金融秩序交接的“奇点”。背后的逻辑是,当资金端的代币化(稳定币、存款、CBDC)与资产端的代币化(股票、基金、债券)在链上汇合,一个"链上金融市场体系"的商业闭环将正式跑通。而 HashKey 正是这一闭环中关键的基础设施建设者。”
驱动这一进程的,是恐惧与反击。他提到,Coinbase正试图提供股票代币化交易服务来颠覆华尔街中后台,这个举动迫使纳斯达克等老巨头不得不也推出股票代币化方案进行自救。美国立法已经近乎扫清障碍,巨头们的时间表不约而同指向2026年下半年。
加密世界一日千里,肖风的判断并未随周期起伏而改变。在他看来,一方是革命派(Coinbase),一方是改良派(Nasdaq)。但不管你是哪一派,你都得承认:新的金融市场基础设施是不可逆转的趋势。
以下是巴伦中文网与HashKey Group董事长兼CEO肖风博士的对话。
问:近期关于内地打击“非法稳定币”的消息引发了很多讨论。这会不会影响到香港的节奏?
肖风:这完全是两码事。大家必须区分清楚:内地打击的是利用“稳定币”概念进行的传销和诈骗;而香港做的是法律框架下的合规稳定币。
之前连我都有朋友来问我:“肖总,我也想投资稳定币。”我问他为什么,他说:“稳定币不是有固定收益吗?”这就是认知误区。真正的稳定币(如USDT)本身是不生息的,但在传销组织嘴里变成了具备稳定收益的理财产品。
事实上,从香港金管局两年前开始酝酿稳定币法案到现在,整个代币化市场的格局已经发生了巨大的变化。我们不能再用两年前的眼光看问题。
问:代币化市场格局发生了什么变化?
肖风:现在看全球范围内的“货币代币化”,其实已经形成了三种明确的做法,或者说三种模式:
第一种:合规商业机构稳定币。这就是香港稳定币法律定义的、以及美国稳定币法案里讨论的,由商业机构(如Circle,Tether)将法定货币代币化。这是目前最主流的模式。第二种:央行数字货币。这是由央行直接下场,把货币代币化。中国央行已经在做数字人民币,欧洲央行也在酝酿,虽然美联储目前态度不明朗,但这无疑是重要的一极。第三种:银行存款代币化。这是最近几个月异军突起的新势力。比如香港金管局搞的沙盒计划,已经有七家银行参与,包括汇丰、渣打、中银香港等。这个沙盒的核心就是探索如何把银行存款直接代币化。

香港七家银行参与的代币化存款沙盒;来源:香港金融监管局官网
问:为什么银行对资金代币化态度积极?
肖风:银行是被逼到墙角了,必须要反击。
商业机构发的稳定币(如USDT)抢了银行的生意,银行一想:既然市场需要货币代币化,我资金规模比你大、客户比你多、应用场景也比你丰富,而且我的存款代币化还能给用户算利息,我为什么不自己干?
所以这三种模式——商业机构稳定币、CBDC、银行存款代币化,未来会长期共存。至于谁的生命力更旺盛?其实现在还有待观察,不一定就是稳定币赢,也不一定就是银行赢。
银行的优势非常明显:掌握的资金大、客户基数大、应用场景多,而且银行存款代币化是可以给用户算利息的,这是 USDT 做不到的。 但银行也有劣势:它通常是一个封闭系统,只能服务自己的客户网络。它不像 USDT 那样,不依赖银行账户,在公链上自由流动、无远弗届。
所以我相信,它们会各有各的场景,各自在自己的生态里把货币代币化。
如果你从金融市场的全局来看,资产端其实也正在加速代币化。 基金、债券、股票都在做代币化的尝试,我相信将来保险也会加入进来。这样,就形成了资金端与资产端,两头都开始代币化。假以时日,就会形成链上资金端代币与资产端代币的闭环。
问:关于RWA,11月美国出现了首例违约案例。您怎么看RWA的真伪和前景?
肖风:其实大家把RWA想得太复杂了,它本质就是资产代币(AssetTokenization)。所谓“万物皆可代币化”,这是一个不可阻挡的潮流。我认为它的发展可以清晰地划分为三个阶段:
第一阶段:货币代币化。这个历史很早,可以追溯到2014年USDT的诞生,这就是把美元代币化了。后来2016年又出来了USDC。这是RWA的1.0版本。
第二阶段:金融资产代币化,这是从去年开始爆发的。最典型的代表就是贝莱德(BlackRock)和富兰克林·邓普顿(FranklinTempleton)。他们在美国开始推行货币基金、国债的代币化。目前这个阶段发展得很快,技术和法律路径也相对成熟。
第三阶段:实物资产代币化。这是狭义上的RWA,比如房地产、艺术品上链。坦率地说,到目前为止,这块还没有成功的案例。为什么?因为有一个核心技术难题没解决:预言机问题。你怎么保证链上的Token和线下的物理资产永远一一绑定、永不脱锚?这中间的信任机制目前还需要探索。
我认为,解决实物资产代币化的关键,可能在于DePIN(去中心化物理基础设施)。DePIN就是把物理设备直接连接到区块链网络上。只有当物联网设备能实时、可信地把物理世界的数据传到链上,解决了“上链”的信任问题,实物资产代币化才会有完整的解决方案。

来源:HashKey招股书
问:为什么选择在这个时间点上市?是所谓的“趁势而上”,还是资金压力下的“备粮过冬”?
肖风:准确的说是“储备粮食”来“趁势而上”。
为什么是现在?因为刚才讲到的链上金融市场体系已经呼之欲出了。纳斯达克几个月前向SEC提交了股票代币化交易的框架。当全球最大的资本市场开始在美国推出代币化股票交易时,就意味着真正的“链上金融市场”建成了。
这就是我看好未来的原因。一头是资金端的代币化(货币、存款);另一头,资产端的代币化(基金、债券、股票)也在加速发生。当资金和资产都在链上完成了代币化,走到某个时间点,两者就会汇合,形成一个闭环的“链上金融市场体系”。即:用链上的钱,买链上的资产,两边直接成交。
如果把时间倒推回今年七月份,那时候还看不清楚。但现在再看,局势已经逐渐成型了。股票、债券、基金这边的资产端在动,货币这边的资金端也在动。我判断,到明年下半年,这个闭环就会形成。链上金融的市场体系将真正跑通。
既然是金融市场,就不能没有交易中介和基础设施。HashKey就在做这个事。
我们在今年在HashKey Chain上部署了一套合规层的CaaS产品(Crypto as Service),包括KYC、AML、隐私保护、信息披露等。HashKey chain是一个基于以太坊的Layer2,但跟普通公链不一样,我们专门做了一层“合规层”。因为银行那些合作伙伴跟我们反馈说:“公链上账户信息全是公开的,这个我们无法接受。”所以我们必须加隐私保护。
还有一点很重要,我们在链上加了“交易回滚”机制。在金融市场,交易员按错小数点、多输一个零这种“胖手指”错误是难免的,必须有救济措施能回滚交易。传统的公链是没有这个的,但做金融市场必须要有。
除了资金准备,上市更是一场“自我革命”。虽然HashKey现在是持牌机构,受证监会监管,但这还不够。成为上市公司,意味着HashKey要接受全社会的监管。当摩根大通(J.P.Morgan)或者其他大型金融机构选择合作伙伴时,他们的要求是极高的。这些机构对我们做尽职调查,往往要花三到六个月。如果我们是上市公司,那情况就完全不同了。
我们的招股说明书有690多页。上市后,每个季度还要发财报,有严格的信息披露义务。这种极致的透明度,就是我们与全球重量级金融机构合作的“通行证”。对于Web3这种新兴行业,透明就是最大的信任。
问:市场很关心HashKey的盈利状况。招股文件显示,目前公司现金流较为健康但是仍然处于亏损状态,您预计HashKey实现全面盈亏平衡的拐点究竟在何时?
肖风:我们账面资金确实很充裕,有大约20.5亿港币的储备(大约14.80亿港币现金,以及接近5.67亿港币数字资产)。但这不仅仅是为了维持运营,更是为了明年的战略机会。

HashKey的现金流消耗假设;来源:HashKey招股书
关于盈利,我不认同“合规就赚不了钱”的说法。合规确实赚不了那种割韭菜的快钱,但只要达到一定规模,分摊掉合规成本,它依然是一门很好的生意。至于具体的盈亏平衡点,我们在内部当然有预期,但作为拟上市公司,现在不方便公开预测。
做离岸业务确实爽,老板一个人拍板就能干。但在HashKey,我说了不算。我想干个事,得先问合规官、法务官。如果他们说“肖总,这事有明确法规禁止”,那我就绝对不能干。
哪怕是像“共享流动性”这种合理的需求,我们也跟监管沟通了大半年。因为这涉及到很多细节:比如香港和迪拜共享,中间怎么结算?周末银行关门了资金怎么划转?这些都需要一个个去解决。合规就是个慢工出细活的过程。
问:在HashKey创立早期,那时候香港的加密行业还是草莽时代,为什么一开始就坚定选择最贵也最慢的合规道路?毕竟自我设限可能会让HashKey错失了一些牛市红利。
肖风:我从来没有困惑过。我在传统金融系统干了20多年,也做过监管者,我太理解为什么这个世界需要金融监管了。金融活动天然带有巨大的负外部性。你不能指望从业者靠道德自律来消除这种风险,那是不可能的。如果没有法律和监管,这个世界就是一个“丛林世界”,那是弱肉强食的。
早期Crypto圈为什么流行“割韭菜”?因为没有监管。但你如果要把这个市场做到10万亿美元的规模,各国政府绝对不会允许你随便割韭菜。如果规模小,你可以是个赌场,大家愿赌服输;但如果你想成为主流金融市场,要服务大众,那就必须有规则。
法律是怎么来的?是无数投资者被欺诈、被坑害之后立出来的。它必须要有公安、法院、牢房来作为威慑。所以,不要拿技术当幌子。“去中心化”只是一种技术,它不是你可以随便欺诈别人的理由。哪怕在去中心化的世界里,欺诈依然是犯罪,依然要坐牢。
问:合规虽然可能路线正确,但成本极其高昂,甚至可能拖垮业务。
肖风:时间点确实很关键。如果你在2009年比特币刚出来时就谈合规,那太早了,根本没法做。但到了2018年,我们决定来香港申请牌照,是因为我看清了一个大趋势。同时这是一个认知和信仰的问题:你到底认为加密货币只是一个周期性的投机工具,还是相信它真的会改变全球金融基础设施?我从一开始就坚信分布式账本技术会重构金融基础设施。所以我2018年底就来香港,哪怕当时香港还没有具体的发牌依据,我也要找一个合规的地方来做这件事。
刚来香港时很有意思,那时候香港证监会跟我说:“香港现在不需要发牌,也没有法律依据给你发牌。”
在香港普通法下,对企业是“法无禁止即可为”,对监管部门是“法无授权不可为”。当时监管部门甚至开玩笑说:“你出门左拐就可以开张了,没人管你。”我当时就开玩笑问:“那岂不是彻底没人管了?”对方回答说:“不,有人管,警察局会管。”
他的逻辑很清楚:如果你欺诈消费者、欺诈投资者,或者挪用客户资产,这就属于刑事犯罪,是警察局管的事,不属于证监会管的金融监管范畴。
问:合规成本主要投入在哪里?
肖风:合规的成本体现在方方面面。首先是获客成本。离岸交易所像互联网公司一样,填个邮箱就能注册;我们不行,严格的KYC流程导致客户增长必然比别人慢,收入增长自然也慢。
其次,持牌意味着“麻雀虽小,五脏俱全”,所有监管要求的部门和系统你都得配齐。
再比如安全成本。我们的托管系统用的是HSM(硬件安全模块),服务器单价都是百万美元级别的。要开启一次服务器,必须六个人同时在场——三个人开安全屋的门,三个人开服务器。
还有保险成本。为了符合监管要求,我们购买了20亿美元的客户资产保险,这在全球都是顶级的配置。
不过好消息是,监管也在帮我们降本。比如今年香港证监会允许同一集团的全球交易所共享流动性,这就不用每个交易所都单独建池子了。再比如,允许我们的托管系统对外服务,不仅服务交易所客户,也能服务家族办公室或其他机构。随着规模扩大,单位合规成本肯定会降下来。
问:HashKey的业务线非常多,随着上市战略重点会调整吗?同时,Crypto行业本身具有强周期性,而上市公司需要稳定的季度报表。 HashKey如何解决“Crypto强周期”与“股市求稳”之间的矛盾?
肖风:我们的业务线非常清晰,就三条:1.交易促成(交易所+OTC);2.链上服务(节点验证+技术服务);3.资产管理。

来源:HashKey招股书
我们的商业模式其实更接近Coinbase,而不是那些只做撮合的单一交易所。如果你研究过全球最大的交易所集团——纳斯达克、纽交所、伦敦证交所,你会发现一个规律:它们都不只是交易所。
它们的收入结构里,交易佣金只是一部分。第二大、第三大收入来源通常是数据服务和技术服务,而且占比跟佣金收入差不了多少。比如伦交所旗下有富时罗素指数公司,全球40万亿美元的基金都在用它的指数;纳斯达克把它的撮合系统卖给了全球80多家交易所。
HashKey也是纳斯达克的客户,我们买的就是它的市场监察系统。这套系统非常贵,还每年收服务费,但必须得买。因为香港证监会自己也装了这套系统,它要实时监控市场有没有异常交易、有没有操纵行为。这给了我们很大的启示:HashKey未来也要成为这样的技术服务商。我们不仅做交易,还要输出合规技术、输出数据服务,这才是能穿越周期的商业模式。
真正的长线投资者在看一家交易所集团时,非常在意收入构成的多元化。如果你告诉我,你只靠交易佣金吃饭,那估值肯定要打折。因为市场一定有牛熊周期。熊市一来,交易量腰斩,你的收入也跟着腰斩。所以必须要有非交易相关的收入来平滑这种波动。
我当年研究交易所历史时发现,纳斯达克把它的撮合引擎卖给了全球80多家交易所,每年收服务费。这笔钱是旱涝保收的,跟市场好坏没关系。HashKey正在构建这样的模型:不仅做交易,还卖技术、卖数据。这是我们一定要走的路。
问:招股书显示,HashKey的机构客户贡献了绝大部分交易量,怎么看待零售端的弱势地位?
肖风:香港本土的散户市场确实不大,但HashKey已经是持牌交易所里零售份额最大的了。而且我们的用户质量极高。
一个散户要经过那么繁琐严格的KYC流程,如果不是“真爱”,早跑了。留下来的客户数虽然人数只有十几万,但价值很高,单一用户为交易所所共享的价值,大约是离岸交易所的十倍。
除了散户和机构,我们还有第三类独特的客户:持牌券商。
这是香港独有的一种现象。你在美国看不到Coinbase为券商提供这种服务,券商很难以经纪商的角色接入Coinbase。为什么Coinbase做不到?因为Coinbase拿的不是证券牌照,而是各州的“货币传输牌照”(MTL)。
而在香港,HashKey拿了两套牌照:一套是依据《证券及期货条例》拿到的1号牌和7号牌,这确立了我们作为持牌交易系统的法律地位。有了证券牌照,我们就能对接香港所有的券商(只要他们升级了1号牌)。
同时,我们还持有《反洗钱条例》下的VATP(虚拟资产交易平台)牌照。双牌照让我们既像证券交易所一样运行,又能合法交易非证券类的虚拟资产(Token)。这就是我们的壁垒。这是一个香港独有的现象:现在大概有40多家持牌券商升级了牌照,可以代客买卖虚拟资产。这其中90%的券商,后端接的都是HashKey的交易系统。当然在这种模式下,我看不到背后的客户是谁。
所以,加上这几十家券商背后的“隐形客户”,我们的客户结构里,机构(包含Omni-bus)占比大约是80%,零售散户占20%。这也符合我们在招股书里披露的数据。
问:未来战略上,你们会更侧重哪一头?
肖风:两边都会发展。我们会继续拓展散户,也会大力发展Omnibus这种券商机构业务。至于最终形成什么比例,我们不会刻意去追求某个数字。市场发展成什么样,我们就服务什么样的结构,顺其自然。
问:国际战略如何,招股书显示公司也已经在百慕大等地开展运营?
肖风:我们做的Global站,拿的是百慕大的牌照。百慕大虽然被认为是离岸,但它有完善的监管框架,Coinbase也在那里拿了牌照。
当然,百慕大模式和香港的“在岸模式”确实不一样。香港有本地市场,但百慕大本土只有几万人口,根本没有本地市场可言。所以它本质上是100%面向国际市场的。我们去年4月就开始经营百慕大站,运营过程中碰到了一个大问题:没有银行愿意提供出入金服务。但今年我们解决了这个问题,确定了两家银行愿意支持。
解决了银行服务,我们在百慕大就有了三大优势,这是其他离岸交易所没有的:1.合规的法币出入金通道;2.能接Omnibus券商业务(合规券商只能接合规交易所);3.能交易RWA代币化资产(需要监管批准)。

百慕大板块今年上半年收缩明显;来源:HashKey招股书
所以明年,我们会利用这三大优势,把百慕大这个“合规离岸”业务做起来。
问:银行等传统金融机构入场代币化,如何在B端机构市场保持竞争优势?
肖风:肯定是合作大于竞争。
这就好比我们的核心业务——我们是做交易中介的。不管是哪家机构发行的代币化产品,只要是合规的,我们都欢迎,我们都愿意帮助它们去分销、去交易。
目前为止,香港证监会批准我们承担的是“分销商”的角色。所以在过去一年里,当香港的资产管理公司发行代币化基金时,我们是作为分销方参与的。现在,我们正在极力筹备下一步:在分销之上,进一步为这些产品提供二级市场交易服务。当然,前提是这些产品必须是经过监管部门批准的,否则我们绝对不能碰。
在这种情况下,我们不是为了自己发产品,而是为整个市场提供基础设施服务。所以,我们和传统金融机构之间肯定是合作关系。
问:为什么你们自己不做稳定币发行方?
肖风:对。在去年甚至前年的时候,市场上还没人做过代币化,大家都不懂怎么弄。那时候我们确实需要做一些“样板房”、搞一些模板出来,让别人看到:“看,这事儿是可以干的。”但这并不代表我们要一直自己干。
最典型的例子就是稳定币。你会发现,HashKey并没有自己去申请稳定币发行的牌照。我们去投资了一家公司,让他们去申请。虽然我们是最大股东,但它是一个完全独立的法律主体。
如果我自己手里紧紧攥着一张稳定币牌照,既开交易所又发稳定币,那其他稳定币发行方会怎么想?他们会质疑:“你既当裁判又当运动员,你会不会给你自己的币开后门?你会不会公平对待我?”这就会产生利益冲突。
所以我们当时内部反复权衡过:第一,完全不参与稳定币赛道?不合适,这是基础设施,不能缺席。第二,自己亲自下场干?也不合适,会伤害交易所的中立性。
问:你希望市场如何定义HashKey这家公司?
肖风:这一点我特别想强调一下。外界通常会误解,觉得HashKey就只是一家交易所。但事实上,我们是一个基于数字资产的完整金融服务集团。就像我之前反复提到的,我们有三大业务支柱:交易促成(交易所业务);链上服务(基础设施);资产管理。
问:HashKey 能在香港立足并且上市,一定依托于行业周期的判断。回顾过去几年,加密行业经历过野蛮生长,也面临着监管收紧。站在当前节点,你对加密行业有何趋势性判断?
肖风:我们对行业未来有三大趋势性的判断:
第一个趋势:从“离岸”(Offshore)转向“在岸”(Onshore)。所谓的“离岸”就是不受监管、甚至躲避监管;“在岸”就是在一个具体的司法辖区拿牌照、受监管。未来,“在岸”合规业务的空间会飞速增长,而“离岸”业务的空间会被极度压缩。
为什么会有这个趋势?因为最近一年多,越来越多的国家开始立法发牌。一旦国家立法了,逻辑就很简单:如果你想继续以离岸的方式服务本国公民,对不起,不行了。你要么拿牌照,合法留下;要么不拿牌照,请你离开。
2023年6月1号香港生效的新规《虚拟资产交易平台营运者的指引》,就是最典型的例子。在此之前HashKey是主动选择自愿接受监管,而其他离岸交易所虽然没牌照,也能在香港自由活动,App随便下。但6月1号之后,这就从“自愿”变成了“强制”。
以前在香港应用商店里能搜到所有离岸交易所的APP。但6月1号新规一出,这些APP全部撤下去了。证监会的信号很明确:想继续服务香港客户?来拿牌照。如果你表明要申牌,我给你12个月的过渡期。如果你决定不申请,那对不起,给你一个宽限期(到5月底或8月底清退),之后你就必须彻底退出香港市场。
这不仅仅是香港,全球各国都会这么做。随着各国纷纷立法,离岸业务的空间肯定会被压缩。我不敢说离岸模式以后彻底没了,但它的空间绝对不会像原来那么大了,“野蛮生长”的时代结束了。
为什么离岸玩不转了?因为各国政府会有所行动。这背后有两个逻辑:第一是税收。任何政府都不可能看着这么大的资金流动却收不到税。第二是保护投资者。作为一个负责任的政府,怎么能看着本国老百姓在不受监管的平台上被“割韭菜”?所以,各国立法发牌是必然的。
第二个趋势:从“数字原生”延伸到“数字孪生”。“离岸转在岸”是交易所的经营模式,而这个趋势讲的是金融资产本身,也就是资产的代币化。比特币、以太坊这些属于“数字原生”资产。但现在,传统金融市场拥有270多万亿美元的资产规模,这些庞大的资产将会逐步进行代币化。这就是所谓的“数字孪生”。
事实上,资产代币化本质上都是证券化的过程。既然是证券,99.99%都需要监管批准。你觉得证监会批准发行的资产,会允许你拿到一个不受监管的离岸交易所去交易吗?绝对不可能。所以这是合规交易所巨大的机会。
第三个趋势,是从Off-chain(链下)到On-chain(链上)。未来所有的金融机构和金融市场,最终会汇聚成一个统一的“链上金融市场体系”。当资金端的代币化(资金)和资产端的代币化(资产)都发展到一定规模时,就会产生规模效应,进而形成一个商业闭环。这个闭环形成的时间点,就是刚才提到的明年下半年。
当然,这不代表那时候市场就彻底建成了。但关键在于,如果纳斯达克和Coinbase开始在美国真正把股票代币化了,那么资金和资产在链上就打通了,闭环就开始运转了。这也意味着,链上金融市场的雏形在明年下半年将正式具备。
一旦美国把这个样板立起来了,接下来发生的事情就很简单了:全球各国都会去学习、去模仿、去跟随。这是一个由美国带头,全球响应的必然过程。
问:这两年全球监管环境变化很大,你也提到监管收紧是全球市场的必然趋势,展望未来2到5年,您怎么预测中短期的全球监管趋势?
肖风:从全球范围来看,毫无疑问,美国在立法和制度建设上正在引领全球。
美国的立法进程非常快,预计到今年年底或明年年初,关键性的法案就会落地。其中最值得关注的是加密市场结构法案。目前众议院已经通过了该法案,现在正在参议院审议。即便今年12月份来不及,等到明年1月大概率会通过。
为什么这么笃定?因为在众议院投票时,我们看到这是一个两党议员都高度支持的方案。包括稳定币法案也是如此。这意味着,监管Crypto行业、确立市场结构,已经不再是共和党或民主党的党派之争,而是美国社会精英阶层的共识。大家都认为美国必须掌握Web3的主导权,必须这样干。一旦法案通过,我看好未来两年行业会迎来爆发。
首先,所有传统金融机构进军Crypto行业的“合法性”与“合规性”问题将被彻底解决。传统机构最怕的就是故事讲得好听,但合规上有瑕疵。如果法律不明确,他们是不敢大举进场的。但如果立法完成,障碍清除,他们就会大举进入。
最近有一个明显的信号:美国商品期货交易委员会(CFTC)批准了一个联邦层面的加密货币现货交易牌照。

CFTC批准联邦层面的加密货币现货交易牌照;来源:CFTC官网
这非常关键。根据新法案,大部分加密资产的监管权将移交给CFTC。CFTC现在敢发这个牌照,说明立法已经是板上钉钉的事了——加密资产监管(除证券外)一定归CFTC管。
在此之前,美国没有联邦层面的现货牌照。Coinbase为了合规,必须去美国的50个州,一个州一个州地申请“货币传输牌照”。Coinbase养了几百人的合规团队就是为了应付这50个州各不相同的监管规则。这不仅是巨大的金钱成本,也是巨大的人力成本。而现在,有了CFTC的联邦牌照,机构只要领这一张牌子,就能在全美开展现货交易。
问:美国的这一系列动作,会对全球,特别是对中国产生什么影响?
肖风:美国一动,全球都会动。欧洲在跟进,中国香港也在跟进。更重要的是,这一定会对中国内地带来影响。
这是新旧交易清算结算系统这种金融市场基础设施级别的竞争。当全球主要经济体都在拥抱分布式账本、拥抱新金融基础设施、拥抱代币化金融资产时,谁都不可能置身事外。其实,内地力推的数字人民币也会是基于区块链、基于分布式账本的法币代币化。
我认为,这是未来两年我们可以明确看到的趋势。
问:虽然传统金融确实有一套固有的运行逻辑,有很多问题,而加密金融(稳定币、RWA)确实有很多优势。但这是否一定意味着“颠覆性影响”的发生?毕竟十多年前您提“分布式商业”时,变化并没有立刻发生。
肖风:你可以把从2009年比特币诞生到今天的这十几年,看作是一场巨大的社会工程实验。重构金融市场体系,把“链下”变成“链上”,这确实不是三五年能完成的。
但这项实验给了传统金融一个最大的启示:区块链作为一套新的交易清算结算系统,是可行的,而且效率极高。从纽约汇款到香港,传统系统要三天,区块链只要两分钟。从商业角度看,当新的基础设施效率高到这个程度、成本低到这个程度,它取代旧体系是必然的。
问:谁来发起这场取代旧秩序的革命?
肖风:一定是“搅局者”。Coinbase就是这样的搅局者。Coinbase现在的市值一度比纽交所(NYSE)还大。这就好比一个新来的“搅局者”对百年老店说:“我比你年轻,但我市值比你高,而且我正在蚕食你的市场。”面对这种情况,传统巨头如果还醒不过来,或者因为既得利益不愿放弃,那就只能眼看着被干掉。但他们不可能坐以待毙。
纳斯达克在两个月前提交了代币化股票交易的方案。这百分之百是因为受了Coinbase的刺激。
今年上半年,当Coinbase向SEC提交方案,要在美国做代币化股票交易时,华尔街的反应是瞬间觉得“完了”。为什么?因为比较两者的方案,Coinbase的方案是百分之百基于新的交易清算结算制度的。
华尔街现有的体系依赖于DTCC(美国中央证券存管与结算公司),通过中央登记、中央存管、中央对手方交易和中央结算来运行。而Coinbase提交的方案是:“我不要DTCC了,也不要中央对手方,我通通在链上搞定。”它是点对点交易,是“交易即结算”,是逐笔交收。这就好比我给你100块钱,你给我两包烟,钱货两清,不需要第三方记账。这是一种“数字现金”的交易清算结算模式。
如果按照Coinbase的方案,那些维持华尔街运行的中后台部门就通通不需要了。这意味着华尔街得有一半人要失业。前台做交易的可能没事,但后台做清算的肯定失业。当时整个华尔街是非常恐慌的。
我当时特意给华尔街的一个朋友打了个电话,他就在一家大型金融机构负责中后台业务。我问他:“我看到Coinbase提了代币化股票交易的方案,这对你们影响大吗?”他跟我说:“肖总,这两天整个华尔街都在讨论那个方案,大家都觉得完了,这下饭碗真的不保了。”

纳斯达克称,为了应对代币化股票交易的挑战,其提供了一种简单且安全的方案,可以兼容多种代币化。来源,SEC官网
面对这种生存危机,华尔街开始了反击。大家心想:咱也不能坐以待毙啊?于是就有了纳斯达克提出的替代方案。那份四十几页的方案书,现在在SEC的官网上还能找到。纳斯达克明确提出了一个跟Coinbase完全不同的路径:改良。
它的核心是:保留DTCC(中央证券存管与结算公司),继续做代币的中央结算,由DTC来负责存管资产的代币化和代币结算。这意味着它保留了华尔街原有的结构,虽然不能说100%保住了大家的饭碗,但至少保住了很大一部分人的饭碗。
现在桌面上就是这两套方案:Coinbase的革命派,和纳斯达克的改良派。
但请注意,即便是纳斯达克保留了DTCC,它也必须采用代币化。为什么?因为只有代币化,才能做到7x24小时的交易和清算。如果你做不到7x24小时,你在未来的竞争中就肯定完蛋。
要实现实时清算,就必须代币化。因为只有在基于代币的新金融基础设施之上,才可能实现全天候交易。
这是一个非常经典的案例:一方是革命派(Coinbase),一方是改良派(Nasdaq)。但不管你是哪一派,你都得承认:新的金融市场基础设施(区块链/代币化)是不可逆转的趋势。
声明:本文由入驻金色财经的作者撰写,观点仅代表作者本人,绝不代表金色财经赞同其观点或证实其描述。
提示:投资有风险,入市须谨慎。本资讯不作为投资理财建议。
金色精选
周子衡
金色财经
沙丘路的毛圈狮子
imToken
