金色财经现场报道,10月15日,清华大学互联网产业研究院在西安发布《中国区块链产业生态地图报告》,报告深入分析了我国区块链技术在金融领域和实体经济的落地应用场景,系统阐述了我国区块链产业发展的宏观状况及产业分布情况。
以下为报告全文:
中国区块链产业生态地图报告
2020 年 10 月
编委会顾问:
朱岩 吴震 邢艳凯
编委会统筹:
高彩霞
编写组成员:
高彩霞、毛洪亮、赫树龙、王乾、杨岚钦、国晓飞、王耀羚、肖艺学、李伟鹏
发起单位:
清华大学互联网产业研究院
照澜联合(北京)科技有限公司
技术支持单位:
神策网络科技 (北京) 有限公司
发布支持单位:
西安市区块链技术应用协会
目录
第一章 中国区块链产业发展宏观分析 5
一、 中国区块链企业发展趋势 5
二、 中国区块链企业地区分布 6
三、 中国区块链企业的注册资本规模分布 9
四、 中国区块链企业的产业分类分析 10
五、 中国区块链产业生态情况分析 10
六、 中国区块链企业的专利分析 12
第二章 中国区块链产业生态地图 MAPS 模型 13
一、 中国区块链产业生态地图 MAPS 模型指标 13
二、 中国区块链产业生态地图 MAPS 模型详解 15
三、 基于 MAPS 模型的阶段性建议 18
四、 MAPS 模型逻辑说明 19
第三章 中国区块链产业生态典型案例汇总 23
一、 金融服务领域 24
二、 政务司法领域 25
三、 司法存证领域 26
四、 溯源领域 26
五、 软硬件一体机和存储领域 27
附录:机构简介 29
1. 清华大学互联网产业研究院 29
2. 神策网络科技 (北京) 有限公司 29
区块链是技术整合创新、金融创新、组织方式创新、产业应用创新的多维度创新,以服务实体经济、政务民生以及公共服务等领域为落脚点,以期实现整个地区和产业的资源整合与协同,服务于我国传统产业的数字化转型。
中共中央政治局在 2019 年 10 月 24 日就区块链技术发展现状和趋势进行集体学习。中共中央总书记习近平强调,要把区块链作为核心技术自主创新的重要突破口,明确主攻方向,加大投入力度,着力攻克一批关键核心技术,加快推动区块链技术和产业创新发展。区块链与大数据、云计算、人工智能、物联网和 5G 等高新技术共同构成的现代科技集群,已经成为数字经济发展的驱动性技术。产业区块链的发展也将成为检验中国数字经济发展的重要指标。
鉴于目前还缺乏权威、全面的数据库和深度洞察行业发展动态和趋势的报告,清华大学互联网产业研究院发布中国区块链产业生态地图(下称“产业地图”),旨在推进我国区块链技术创新和产业发展,促进区块链技术赋能实体经济。
从宏观层面,产业地图将全面、客观呈现区块链产业宏观发展情况,为行业从业者和决策机构提供参考;从微观层面,通过构建 MAPS 模型,量化分析区块链企业发展现状,为区块链企业未来发展提供参考;产业地图还将通过典型案例的方式,输出行业发展典范,为社会相关者提供借鉴和参考。
近年来,区块链技术受到国内外广泛关注,企业积极投入布局, 推动区块链产业发展。2019 年,区块链技术上升到国家战略高度,我国区块链技术应用和产业生态发展进入新阶段。本章从宏观角度对我国区块链产业进行分析。
一、 中国区块链企业发展趋势
根据国家互联网应急中心“区块链之家”监测数据显示,截至2020年 8 月底,全国区块链相关企业达到 4.7 万余家,区块链相关企业涵盖范围包括工商注册名称或经营范围中涉及区块链、开展区块链相关业务、开展区块链相关岗位招聘等企业。

图 1:2014 年-2020 年(截止 8 月底)区块链企业数量及增长率
(数据来源:区块链之家 https://bc.cert.org.cn/)
如图 1 所示,近 95%的区块链企业成立于 2014 年之后,尤其是2016 年以来,我国区块链企业注册数量快速增长。2017 年注册企业数量是 2016 年的 3 倍, 2018 年注册企业数量是 2017 年的 3 倍,达到最高峰 1.6 万家。进入 2019 年,区块链行业趋于冷静,企业注册数量有所减少。2020 年,新成立区块链企业进入稳定增长期。
2017 年初至 2018 年中,一方面,区块链技术应用逐渐尝试在实体经济中落地,区块链的价值在更大范围获得认同;另一方面,期间 虚拟数字货币价格暴涨,伴随着虚拟数字货币市场的炒作,市场泡沫 严重,在一定程度上催生出区块链注册企业数量经历了爆炸式的增长。
二、 中国区块链企业地区分布

图 2 :区块链企业注册地分布

图 3 :区块链企业注册地分布
(数据来源:区块链之家 https://bc.cert.org.cn/)
从企业注册地来看,如图 2,图 3 所示,区块链企业已经扩散到全国各地,并形成了以北京、山东为主体的环渤海聚集区;以广东为代表的珠三角聚集区;以浙江、江苏为代表的长三角聚集区;以湖南、陕西为代表的中部聚集区;以及以四川、重庆为代表的川渝聚集区。海南得益于政府对区块链的支持力度,受到区块链企业和互联网巨头企业的青睐。
从企业注册数量上来看,广东省企业数量最多,达到 2.4 万余家, 占比超过 50%,远超其它地区,主要分布在广州和深圳等地。其次是浙江和江苏,分别为 3064 家和 2070 家。

图 4:开展业务的区块链企业分布
(数据来源:区块链之家 https://bc.cert.org.cn/)
在已注册的企业中,多数企业尚无区块链项目运行,未正式开展业务。由于技术、资源整合能力等方面的限制,部分区块链应用项目呈现上线快,消亡快的特点。
课题组对已开展业务的 2000 余家区块链企业按地域进行统计分析,如图 4 所示,主要分布在广东、北京、上海、浙江等经济和技术发达地区。其中,广东企业数量最多,为 477 家。其次是北京和上海, 分别为 411 家、209 家。

图 5:区块链企业注册规模分布
(数据来源:区块链之家 https://bc.cert.org.cn/)
如图 5 所示,从企业注册资本来看,近半数企业注册资本在 100-1000 万元范围。其次是注册资本在 10-100 万元之间企业,占比 27%。千万级注册资本企业数量也较为可观,占比 16%。注册资金在 1 亿元以上的企业占比为 2.14%,尽管占比小,但是企业数量已经达到了 994 家,不容小觑。

图 6:区块链企业所属行业分布
(数据来源:区块链之家 https://bc.cert.org.cn/)
按照企业工商登记的细分范围,区块链企业所属范畴以软件和信息技术服务业、研究和试验发展以及商务服务业为主,分别占 38%, 27%和 14%。其中,软件和信息技术服务业数量达到 1.8 万家,研究和实验企业数量达到 1.3 万家,两者占到了总体数量的 65%。
按照区块链之家划分,把产业划分为底层平台、基础设施、解决方案、应用以及行业服务五大类,具体分布图 7 所示。

图 7:区块链产业生态情况
(数据来源:区块链之家 https://bc.cert.org.cn/)
目前我国的区块链应用以供应链金融、商品溯源、版权存证、司法存证等为主,主要发挥了区块链提供的可信数据存证基础功能,部分金融应用使用了价值传递功能。
我国的区块链组织形式以联盟链和私有链为主,限制在一定的可控范围内使用,区块链网络的加入带有严格的权限控制,多数区块链网络由少数甚至单一主体控制和维护。因此区块链系统以 B 端用户参与和使用为主,C 端用户对区块链应用的感知和参与感尚不明显。

图 8:区块链企业专利分布
(数据来源:区块链之家 https://bc.cert.org.cn/)
如图 8 所示,目前部分在区块链技术应用上已经形成了一定的技术储备。监测数据显示,4 万余家区块链企业中,有 900 余家企业在国内拥区块链相关专利(包括受理、公开、授权),一方面说明我国的区块链产业已经形成了一定的理论创新和技术积累,也从侧面说明我国区块链基础理论和技术创新需进一步加大投入。
2019 年 10 月 24 日,中央政治局集体学习区块链,标志着区块链被提升为国家战略。2020 年 4 月,区块链也被纳入到新基建的范畴,成为中国社会发展的信息基础设施。
在此背景下,地方政府表现出对区块链的积极性,大型互联网公司与央企、国企也纷纷布局区块链。实际上,区块链产业已经发展多年,从上游的底层研发平台,到产业应用场景应用,中国具备完整的产业链条,产业雏形已经形成。在思想理念上,区块链强调生态和系统协同发展,实现多方共赢;在技术上,区块链集合了多种传统技术,实现了组合式创新;在功能上,区块链和各个产业融合,能够发挥提质增效、降低成本,提高效率的作用;在市场上, 传统企业表现出对区块链用于自身改革的期望,市场前景广阔。但受限于商业场景、技术的成熟度和政府、产业客户的认知度,以及现有法律框架的制约,区块链产业发展还存在瓶颈与制约。
为了能够整体纵观区块链产业发展的全貌,了解区块链技术和产业融合的程度,洞察区块链企业面临的问题,从而为我国区块链产业发展指明方向,课题组构建了MAPS 数据模型对区块链企业进行定性和定量分析。
由于当前区块链产业处在早期阶段,产业生态在逐步成长发展中,尚未形成稳定态。基于目前的产业状态,如图 9 所示,课题组认为有效的商业模式是驱动区块链产业发展的核心,研发与创新能力代表着产业发展的基础和后劲,市场空间代表着未来企业的成长潜力,社会价值与行业贡献是衡量下一代科技公司社会责任感的重要因素。
图 9:中国区块链产业生态地图 MAPS 模型指标示意图
基于以上考虑,课题组通过五个步骤,即根据前期调研——问卷编撰——问卷回收——模型建立——模型优化——结果验证建立了中国区块链产业生态地图MAPS 模型指标,表 1 为MAPS 模型指标的代表的具体含义。
表 1:中国区块链产业生态地图 MAPS 模型指标

课题组将商业模式成熟度、研发与创新能力、企业成长性和社会价值与行业贡献四大维度赋予的权重占比分别为 40%、30%、20%、10%。通过梳理调研企业数据,进行赋值之后,课题组进行了整体性分析(企业数据赋值只为分析,不发布排名)。
表 2:中国区块链产业生态地图 MAPS 指标及其得分情况

在总体得分方面,商业模式成熟度指标和研发与创新能力指标企业平均得分比都是 48%,企业成长性企业平均得分比为 55%,社会价值与行业贡献指标平均得分比为 50%。其中,三个维度指标的平均得分比均在 50%及以下,说明行业处于发展的早期阶段,企业成长空间虽大,但市场价值还未完全呈现。
在企业间差异方面,商业模式成熟度指标最高得分比为 82%, 最低得分比为 19%,体现出各企业所服务行业广度与深度的明显差异,侧面证明了产业赋能效果的参差不齐。研发与创新能力最高得分比为 70%,最低得分比为 17%,体现出企业对于研发和创新的投入力度相差较大,可能与企业本身定位有关。企业成长性指标最高得分比为 75%,最低得分比为 30%,极差最小,说明对每个区块链企业而言,区块链行业的市场空间都是巨大的。社会价值与行业贡献最高得分比高达 80%,最低得分比为 15%。说明一方面市场尚存在泡沫,另一方面显示由于区块链被提升为国家战略,企业在行业发展初期有意愿积极布局标准,发起并参与协会联盟,争取更多的行业话语权。
从各级指标得分情况来看,在商业模式指标上,由于区块链所涉及的服务场景与底层的技术逻辑相对有限,因此可信产业和可信场景指标的得分方差较小,差异点主要存在于产业和场景深度。
研发和创新能力指标上,各项指标差异相对显著,这主要受到自身商业模式与所服务行业的影响,但学历与投入差异较小,其差异主要体现在企业的研发投入和研发团队规模。企业的研发投入和专利的相关性并不强,说明企业的研发能力尚转为成为通用性技 术,形成技术壁垒。另外,各企业的区块链核心技术差异较为显 著,显示各企业在具体的技术布局上有所侧重。
在企业成长性指标上,各企业在融资规模上显示出了一定程度的不均情况,这也与行业整体仍处于起步阶段高度相关。其中,背靠龙头或互联网巨头的企业(占总体抽样企业的 19%)在融资规模上占总体抽样企业融资总额的 65%,说明此类企业在融资上开始占有优势。另外,客户数量的差异最为显著。究其根源,在于和不同企业的背景与落地能力相关。
在行业价值与社会贡献指标上,在参与标准制定与区块链备案方面,方差较大。
从商业模式上来看,区块链与产业的融合度在加深,从传统的金融、司法政务、民生等场景开始向更多的领域拓展,在其发展过程中,需要与其技术充分耦合,在商业模型的挖掘和设计中发挥底层支撑作用,服务产业生态中相关流程的再造和重塑,为数字经济发展提供支撑。
从研发和创新能力上来看,抽样企业在专利上布局较重,体现出了区块链企业对知识产权的重视。但总体而言,有余力申请专利的企业数量偏少,且研发投入与专利相关性并不强,企业尚未形成行业通用性的技术壁垒。企业研发投入差别较大,是否与企业的规模与定位相关有待进一步验证。
从企业的成长性来看,区块链作为国家战略,目标市场预期较好,具有巨大的成长潜力。由于区块链同时被纳入到新基建范畴, 具有前瞻性和公共性的特征,对于融资不占优势的中小企业的应当给予更多的政策和引导基金扶持。
从行业价值与社会贡献上来看,区块链企业参与行业标准制 定,发起和参与联盟的积极性和活跃度都很高,但仍面临各自为 战,较为分散的状态。区块链项目和业务更迭较快,期待能够探索与企业业务发展相匹配的新型科技监管模式。
(一) 理论基础
MAPS 指标兼收并蓄采纳传统经济学、企业管理、组织行为学、行为金融学等相关学科的理论基础,结合商业模式画布等工具,拆解出影响区块链企业发展相关的指标,最终形成了 MAPS 模型架构。
(二) 整体逻辑说明
中国区块链产业生态地图 MAPS 模型根据前期调研——问卷编撰——问卷回收——模型建立——模型优化——结果验证,分五个步骤,设计并发布本模型 1.0。
本模型根据前期调研,编纂并设计中国区块链产业生态地图调研表并回收 50 份问卷。在此基础上,通过搭建 0-1 法&专家打分结合的方法构建问卷指标,并对模型进行优化和聚类分析,形成 MAPS 模型,通过数据验证,验证了模型的有效性。
(三) 模型的聚类分析与验证结果
初始评分模型建立在原有问卷的基础上,仅按照原有问卷调研模块划分。通过内外部专家打分与 0-1 法结合的方式,课题组完成了问卷中各指标的初步赋值。但是,初始模型不具备系统地类别划分与成型的评估逻辑,须对模型进行进一步优化。课题组在进行了多种聚类方法试验后,发现系统聚类结果较主成分分析、K-Means 等方式的聚类结果更清晰,并可将 25 个一级指标分为四大类别(如图 10 所示),符合企业评分要素的维度划分特征,从模型结构上提供了有力支撑。
同时,研究团队参考系统聚类结果,以原有评分维度为基准, 对各评分维度的指标进行了重新梳理和落位。最终,模型形成了以商业模式成熟度、研发与创新能力、企业成长性和社会贡献与行业价值为四大评分维度的 MAPS 模型。
该阶段的MAPS 模型仍须进行进一步检验,以检验可信度,并提升评估能力。

图 10:25 个评价指标的系统聚类结果
课题组对截至 2020 年 9 月,已获取完整信息的 50 家典型企业进行抽样,同时复核了信息的可靠性,最终确定 32 家企业作为正态检验样本。该样本量可满足在 CL(置信水平)为 95% 的情况下,CI(置信区间) 为 ±10 的检验条件。
结果显示,如图 11 和表 3 所示,本批企业测评结果呈正态分布,并有一定的正偏态特征。
除正态检验外,研究团队对测评结果与外部专家的二次评分执行了相关性检验。结果显示,该评分结果与外部专家评分的相关系数(Pearson)高达 0.86,呈高度正相关。
据此,我们得出了模型可信度较高,且符合行业发展阶段性特征的结论。
图 11:偏正态分布图

图 12:偏正态分布图
表 3:正态概率分布图

(四) 模型的不足与迭代
本次发布的 MAPS 模型为 1.0 版本,课题组将持续迭代,对于研究能力上的不足,我们欢迎并感谢各方专家的指导与建议。
未来随着产业的深入和扩展,课题组将调整和扩展维度,迭代出垂直领域和不同产业的数据模型。
从 2020 年 6 月 25 日到 2020 年 8 月 31 日期间,课题组通过问卷得到 50 家企业反馈,并对其中的典型案例进行了实地调研。其中,在反馈的 113 个项目案例中,如下图 13 所显示,金融仍旧是企业布局最多的领域,占比为 14.16%;同时,除了传统的司法存证和追溯外,其他类的占比正在迅速扩大,占比达 37.17%,说明区块链在产业融合的广度和深度上有所加深,比如在供应链管理、安防、版权、智能航运、工业互联网等领域,有了更为具体的实践场景。

图 13:区块链产业应用主要分布
课题组从案例库中选取了以下典型案例,供从业者参考和借鉴。
一、 金融服务领域
金融服务尤其是供应链金融是区块链最早涉足的领域,发起方包括以核心企业(大型央企平台)、金融机构、初创型区块链企业等,主要是对原有金融系统的改良和升级。目前其发展还面临若干问题,如在技术上主要存在跨链问题;在生态上存在对外开放度的问题;在普惠金融上,非核心的中小型企业面临话语权丧失的问题。
表 4:金融服务典型案例汇总

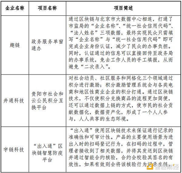
政务司法与社会治理和民生相关,也是国家大力提倡的方向。目前主要由政府提供场景并提供资金扶持企业进行区块链实践,在服务民生方面起到了一定示范作用。但区块链在民生领域的进一步发展,还需要政府进一步开放数据、场景并持续加强支持。
表 5:政务领域典型案例汇总

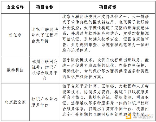
司法存证业务也是区块链探索最早的业务之一,成熟度较高, 但新的生态尚未完全建立,企业普遍存在盈利性问题。
表 6:司法存证领域典型案例汇总

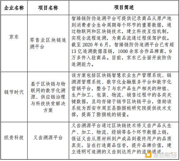
区块链追溯也是较为成熟的应用之一,还要融合传统物联网和大数据等技术来解决源头真实的问题。另外,溯源只是区块链应用的开端,仍旧需要探索和开拓出更多的应用空间和商业形态。
表 7:溯源领域典型案例汇总

包括区块链存储、算力在内的软硬件一体机正成为区块链产业发展的新趋势,区块链未来越来越开始转型服务平台和解决方案提供商。软硬件一体机能够帮助企业实现快速部署,降低部署成本, 提高扩展性。
表 8:软硬件一体机和存储领域典型案例汇总

清华大学互联网产业研究院成立于 2016 年 12 月 12 日,是清华大学正式批准成立的校级研究机构,是清华大学智库之一。
研究院的宗旨是研究数字经济时代的产业创新、产业交叉、产业转型,为中国数字经济发展服务,为促进传统产业向数字产业转型升级服务。
研究院依托清华大学多学科优势,汇集了多专业多领域的专家学者,在整合创新技术成果基础上,积极跟踪消化前沿技术,并用以指导数字经济时代的产业创新;在理论上,重视数字经济基础理论、产业转型基础理论的研究;在应用上,重点研究区域产业布 局、行业转型方案和企业转型商业模式规划设计等问题。
神策数据(Sensors Data)隶属于神策网络科技 (北京) 有限公司,是专业的大数据分析平台服务提供商,致力于帮助客户实现数据驱动。公司围绕用户级大数据分析和管理需求,推出神策分 析、神策用户画像、神策智能运营、神策智能推荐、神策客景等产品。此外,还提供大数据相关咨询和完整解决方案,为客户全面提供指标梳理、数据模型搭建等专业的咨询、实施和技术支持服务。
中国技术经济学会区块链分会
VIP 区块链商学院
艾瑞咨询
西安区块链技术应用协会
南京区块链产业应用协会
深圳区块链产业应用协会等
声明:本文由入驻金色财经的作者撰写,观点仅代表作者本人,绝不代表金色财经赞同其观点或证实其描述。
提示:投资有风险,入市须谨慎。本资讯不作为投资理财建议。
火币HTX
道说区块链
比推 Bitpush News
佐爷歪脖山
白话区块链
白话区块链
