当一艘装满货物的集装箱船的移动速度比其所有权文件的传递速度还快时,就说明有些东西从根本上坏掉了。以下是区块链技术如何解决一个有 70 年历史的问题——以及为什么构建这种基础设施的竞赛将定义未来十年金融的发展。
想象一下,你正在跨大西洋运输价值 4000 万美元的原油。油轮以 14 节的速度平稳航行,但是证明谁拥有这些石油的文书工作呢?它被困在快递服务、银行处理队列和人工验证检查的接力赛中。等到文件赶上这艘船时,已经过去几周了,数百万美元被冻结,有时,正如一艘不幸的船只在港口外停泊两个月所发生的那样,文件直接丢失了。
这不是 20 世纪 50 年代的故事。这是 2024 年的全球贸易。
欢迎来到工业商品代币化的世界:一场如此深刻的变革,专家预测到 2030 年它将创造一个 16 万亿美元的市场。但这不仅仅是另一个加密货币炒作周期。这是关于解决实际的、代价高昂的问题,这些问题每年给全球经济造成数十亿美元的损失,并且它需要解决以前任何数字资产都未曾面临的挑战。
每年,有 110 亿吨货物跨越我们的海洋,支撑着一个 32 万亿美元的经济体。然而,管理这种流动的系统运行在这样的技术上,这种技术会让你的奶奶的文件柜看起来很先进。我们谈论的是实际的纸质文件:提单、信用证、原产地证书;像 1956 年那样在船舶、港口、银行和海关之间传递。
除了物流,主要的危机是金融方面的。亚洲开发银行估计,全球贸易融资缺口:贸易融资请求和批准之间的差额在 2024 年达到惊人的 2.5 万亿美元。这一缺口对新兴市场的中小型企业的影响尤为严重,它们缺乏抵押品或信用记录来获得全球一级银行的融资。
传统的贸易融资是资本密集型且速度慢。银行在发放资金之前需要严格的文件。由于这些文件需要几天或几周的时间才能处理,因此供应商被迫在自己的资产负债表上为生产和运输时间(通常为 30-60 天)提供资金,或者求助于昂贵的保理。这种流动性陷阱每年冻结数十亿美元的营运资金。
代币化颠覆了这个模型。通过在装货时将商品货物转换为经过验证的数字资产,该资产可以立即被抵押。这会将流动性事件从航程结束转移到航程开始,从而大大提高了资本的流动速度。
代币化实物商品最关键的障碍与代码无关。这就是 预言机问题。与纯数字代币(其中区块链是唯一的真实来源)不同,实物商品存在于链下,存在于混乱、不可预测的现实世界中。
挑战: 智能合约无法原生验证链下资产的质量或位置。银行根据 声称 存在某种质量和数量的货物的单据提供信用证,但无法直接查看货物的实际状态。20 世纪 60 年代的**“伟大的沙拉油骗局**”和最近的青岛金属融资诈骗(150 亿美元的风险敞口)证明了纸质单据可以多么容易地与物理现实脱节。
解决方案:多重签名预言机框架
强大的系统不是依赖单一的真实来源,而是需要在执行关键功能之前获得来自多个独立来源的数字签名:

经济防御: 该系统还必须设计针对预言机欺诈的惩罚。如果供应商提供虚假数据来玩弄该系统,他们必须面临程序化的后果,例如削减抵押品、被列入未来交易的黑名单或触发向受影响方的保险赔付。
这需要的不仅仅是技术人员。这需要我们所说的 市场架构师,能够将物理物流(滞期费、化验质量、运输延误)的不同风险语言转化为智能合约的确定性逻辑(预言机、粘合曲线、清算级联)的人。
代币化的商品跨境运输。如果在某个司法管辖区结构不良,则在伦敦被认可为 所有权凭证 的代币在另一个司法管辖区可能会被视为 未注册的证券。
风险: 被归类为证券的监管触发繁重的合规义务(注册、报告、招股说明书要求),这可能使运营在经济上不可行。
解决方案:通过设计实现合规性
与其将合规性视为未来的责任,不如将其直接嵌入到协议的架构中:

主要特点:
许可池: 使用像 ERC-3643 这样的代币标准,将合规性规则直接嵌入到智能合约中。如果接收者未完成 KYC/AML 检查,则转移会自动失败。
可验证凭证: 集成去中心化身份解决方案,允许用户证明他们已经过验证,而无需向协议本身透露个人信息。
地理围栏: 智能合约阻止转移到与受制裁的司法管辖区(朝鲜、伊朗)或不合规地区相关的钱包地址。
渐进式去中心化: 以集中控制启动以提高速度和安全性,然后在协议成熟并经过实战考验后,有条不紊地将治理过渡到 DAO。这避免了被归类为中心化金融中介机构的监管。
要创建代币化的商品,需要将物理现实与数字表示形式结合在一起的复杂架构。我们称之为 信任堆栈 六层和谐工作。

技术不能取代法律。过去三年,全球商业法发生了构造性变化,从 实际占有 转变为 独家控制。
2023 年英国电子贸易文件法案(ETDA) 是分水岭时刻。鉴于英国法律管辖着约 80% 的全球贸易文件,这是一个全球信号。ETDA 将电子文件的 独家控制权 等同于纸质文件的 实际占有权。
这种法律互操作性层意味着在新加坡铸造的代币化提单可以由伦敦的银行提供资金,并以强大的法律确定性出售给纽约的买家。
用于防止 死亡代币问题的最关键的一层。Chainlink 的储备证明系统:
预言机节点从物联网传感器、仓库 API、第三方审计师那里获取数据
节点就资产的真实状态达成共识
如果报告的储备低于代币供应量,智能合约会自动暂停交易
这创建了一个动态系统,其中代币的有效性会持续重新验证:相对于季度纸质审计而言,这是一个巨大的改进。
协议创建结构化信贷池,其中:
代币持有者将商品代币锁定到金库合约中
风险被分级:优先级投资者(风险较低,收益率为 4-6%)首先获得报酬;次级投资者(风险较高,收益率为 8-12%)承担首次亏损
投资者提供稳定币,以从现实世界的贸易融资中赚取收益
一些平台已经在大规模运营,证明该模型有效:
这些平台通过“基于信任的共识”解决了过度抵押问题(需要 150% 的抵押品才能借入 100%):
借款人(例如,农产品出口商)提出贷款池
审计师验证合法性,并在他们的评估中抵押代币
支持者在尽职调查后提供首次亏损资本
高级池自动将支持者的信心与额外的资金相匹配
这种结构已成功地为贸易融资缺口最严重的市场中的农产品出口融资——这正是 2.5 万亿美元融资缺口打击最严重的地方。
物理和数字的交叉产生了独特的攻击向量,必须将其从系统中设计出来。
威胁: 允许攻击者耗尽流动性池的错误。
防御:
形式验证(代码正确性的数学证明)
来自顶级安全公司的多个第三方审计
漏洞赏金激励白帽黑客
由协议费用资助的保险基金,用于补偿用户
威胁:代币被归类为证券,从而触发了禁止性的合规性。
防御:
通过嵌入式 KYC/AML 实现合规性
合格的托管人持有实物资产
向 DAO 治理的渐进式去中心化

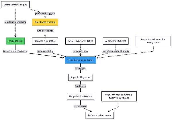
持续交易: 20 天的航程中,一艘油轮售出 50 次,每次交易都立即结算。价格发现变得实时,反映了确切的位置和质量。
算法融资: 当货物通过地理围栏检查站(离开港口,穿越苏伊士运河)时,智能合约会自动发放信贷。利率根据实时风险概况动态调整。
民主准入: 东京的零售投资者从智利运往中国的铜中获得收益。曾经是大型银行专属的贸易融资,成为一种新的资产类别,它与股市波动无关,并受到实际生产性资产的支持。
商品市场的下一个前沿是可持续性。具有前瞻性思维的协议正在通过创建一个新的资产类别来引领:绿色商品。
战略: 推出具有嵌入式环境数据的优质商品代币层:
代币化的碳信用额度证明抵消
显示可持续采购的可验证来源数据
区块链跟踪的监管链从原产地开始

竞争优势: 这吸引了大量且不断增长的以 ESG 为中心的机构资本池,这些资本池目前无法从数字资产市场获得服务。它创造了一个将利润与目标相结合的独特优势,从而将可持续性从成本中心转变为收入驱动力。
这个领域发生的最深刻的转变不仅仅是技术上的转变——而是结构上的转变。成功的平台不是将旧系统数字化;他们正在完全重新构想它。
创建一个成功的协议需要的不仅仅是智能合约——它还需要复杂的代币经济学,以协调整个生态系统中的激励措施。
20 世纪 50 年代的航运集装箱化使货运成本降低了 90%,并实现了现代全球化。代币化将对贸易的金融和信息层做集装箱对物理层做的事情。
这不仅仅是为了技术而技术。这是关于解决实际的、代价高昂的问题:
2.5 万亿美元的融资缺口扼杀了新兴市场的增长
每年浪费在纸质文件处理上的 65 亿美元
因文件丢失而导致数百万美元的货物延误
因证书可以伪造而导致数十亿美元的欺诈
船舶将继续以 14 节的速度行驶——这是物理学。但它们所携带的价值即将以光速移动。
对于在这个领域构建的领导者来说,信息很明确:
1. 首先解决预言机问题
具有经济处罚的多重签名框架,以打击欺诈行为。如果没有强大的物理数字验证,请勿启动。
2. 设计为反脆弱性
构建从市场压力中获得力量的系统。协议拥有的流动性、保险基金、断路器。
3. 从第一天起就嵌入合规性
许可池、KYC 控制的访问、渐进式去中心化。监管的持久性是存在的。
4. 专注于垂直专业化
构建了解变质、滞期费、质量下降的商品特定风险引擎。通才在实力上无法竞争。
5. 捕获绿色溢价
将 ESG 数据嵌入到代币中。在场外观望,等待合规、可持续投资的机构资金是巨大的。
市场预测不是投机——而是从已证实的需求中推断出来的:
已证实:代币化国债 84 亿美元,代币化黄金 36 亿美元
增长: 主要机构(贝莱德、富兰克林邓普顿)进入该领域
不可避免: 2.5 万亿美元的融资缺口需要新的解决方案
问题不在于这种转变是否会发生。而是谁将构建它。
技术已经准备就绪。法律已经准备就绪。市场迫切需要解决方案。唯一缺少的成分是执行——构建强大、合规、经济可持续的协议的艰苦工作,这些协议可以在原子世界和比特世界之间进行转换。
对于平台架构师和战略领导者来说,这就是时刻。未来十年属于那些构建信任堆栈的人:物联网、预言机、法律和 DeFi 的集成架构,这种架构允许价值像信息一样流畅地流动。
现代贸易的操作系统正在编写中。它正在用代码编写。
全球贸易的未来不会到来。它已经在这里了。唯一的问题是谁将构建它,谁将被抛在后面。
声明:本文由入驻金色财经的作者撰写,观点仅代表作者本人,绝不代表金色财经赞同其观点或证实其描述。
提示:投资有风险,入市须谨慎。本资讯不作为投资理财建议。
金色财经
数字新财报
周子衡
区块链骑士
Stablehunter
Block unicorn
